Der SV Kaufungen 07
Der SV Kaufungen 07, entstanden am 1. Januar 2007 durch Fusion der beiden Kaufunger Sportvereine TUSPO Niederkaufungen und TSV Oberkaufungen, bietet mit seinem vielfältigen Sport-Angebot für jeden etwas. Vom Eltern-Kind-Turnen für unsere jüngsten Mitglieder über Breiten- und Leistungssport in unterschiedlichsten Bereichen bis hin zum Seniorensport findet sich hier alles unter einem Dach.
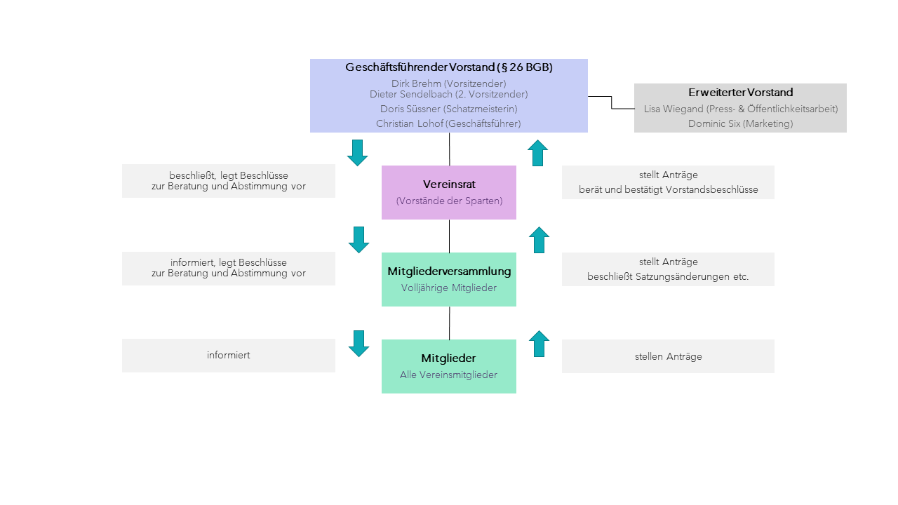
Unser Verein gliedert sich in verschiedene Abteilungen, die jeweils den entsprechenden Fachverbänden angehören. Diese Abteilungen werden durch ihren Vorstand im Vereinsrat vertreten, der durch den Gesamt-Vorstand des Vereins geleitet wird. Hier treffen also alle Sparten aufeinander und beraten aktuelle Themen und Entwicklungen. Beschlüsse zu Satzungsänderungen etc. stehen ebenso auf der Tagesordnung

Die Sparten bieten unterschiedliche Sportarten auf unterschiedlichen Niveaus an. Vom klassischen Angebot mit Fußball, Handball, Volleyball ... über klassische Trendsportarten wie Rollsport, Hip Hop, Zumba oder Step Aerobic bis hin zu neuen Trends wie World Jumping oder Tabata ist sicher für jeden etwas dabei.
Ein Blick auf die Altersstruktur des Vereins verrät: Bei uns ist jede Altersgruppe gleichmäßig vertreten. Etwa ein Drittel unserer Mitglieder ist unter 18 Jahren alt, das zweite Drittel im Erwachsenenalter zwischen 18 und 50 Jahren und das letzte Drittel gehört zur Generation 50+.
Dazu ein Blick auf die aktuelle Statistik (Stand 11/2021):

Unsere größtenteils durch den Deutschen Olympischen Sportbund zertifizierten und durch Fort- und Weiterbildungen bestens gerüsteten Trainer/innen und Übungsleiter/innen tragen dafür Sorge, dass das Niveau unserer Angebote stets angemessen hoch bleibt. Unzählige Helferinnen und Helfer unterstützen die Sparten und damit den Verein in allen Belangen.
Durch die Fülle des Angebots ist der SV Kaufungen 07 auf eine Vielzahl von Sportstätten angewiesen - besonders im Winterhalbjahr, wenn die Außenbereiche nicht oder nur begrenzt genutzt werden können.
Folgende Sportstätten stehen dem Verein zur Verfügung:
- Sporthallen
- Turnhalle Am Haferbach, Am Haferbach 10 in Niederkaufungen
- 3-Felder-Sporthalle der IGS Kaufungen, Friedrich-Ebert-Str. 12 in Oberkaufungen
- 2-Felder-Sporthalle "Lossetalhalle", Theodor-Heuss-Straße 21 in Oberkaufungen
- Turnhalle der Ernst-Abbe-Schule, Schulstraße 12 in Oberkaufungen
- ehemalige Tennishalle in Bad Emstal (zurzeit im Umbau für die Sparte Rollsport)
- Tennishalle in Kaufungen (angemietete Plätze) - Sportplätze
- Lossetalstadion, Sandweg 11 in Oberkaufungen (2 Rasenplätze, 1 Kunstrasenplatz, Bambini-Feld, Beachvolleyballanlage)
- Sportplatz Hinter den Eichen, Hinter den Eichen in Niederkaufungen
- Tennisplätze am Lossetalstadion, Sandweg 15 in Oberkaufungen (2 Felder, Clubraum) - Sonstige Trainingsorte
- Vereinsraum Am Haferbach, Am Haferbach 10 in Niederkaufungen (Tanzen, Wirbelsäulengymnastik)
- Saal der ev. Kirchengemeinde Niederkaufungen, Kirchplatz 9 in Niederkaufungen (Wirbelsäulengymnastik)
- Lossehaus in Niederkaufungen (HipHop)
Der Leitgedanke "Sportverein für alle" prägt den SV Kaufungen 07. Umgerechnet auf die Einwohnerzahl ist derzeit etwa jeder fünfte Kaufunger Mitglied in unserem Verein. Das jüngste Mitglied ist gerade ein Jahr alt, das älteste stolze 92 Jahre!